学院新闻

通知公告
位置: 首页 > 学院新闻 > 通知公告 > 正文

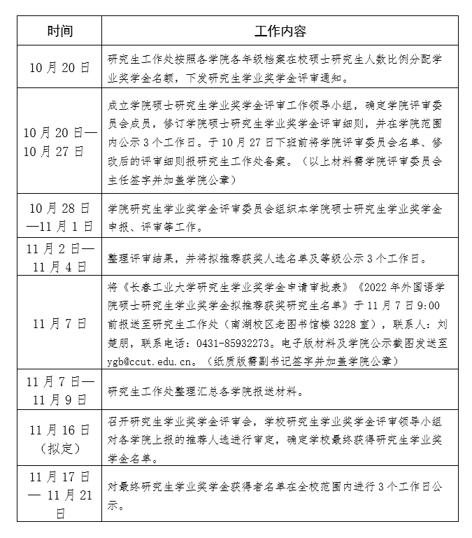
pg娱乐电子游戏官网入口2022年研究生学业奖学金评审工作日程安排

发布者:   时间:2022-10-21   点击数:



版权所有:pg娱乐电子游戏(中国)官方网站 - 登录入口  吉ICP备05002091号-1

手机版